

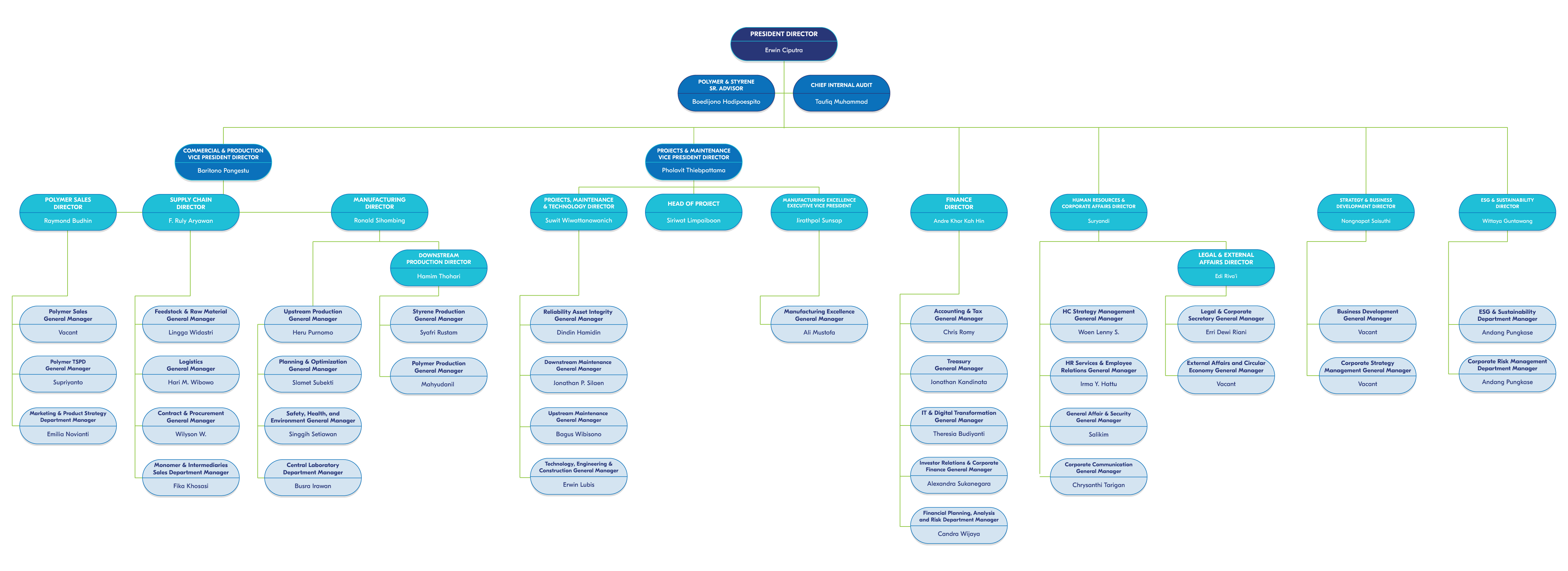
Chandra Asri Group’s leadership team made up of seasoned professionals from diverse backgrounds, brings extensive expertise to guide strategic corporate actions and foster innovation. Meanwhile, our well-defined management structure is crucial ensuring effective decision-making, clear lines of accountability, and the efficient execution of strategic initiatives. All of these drive our overall growth.